【イベント参加レポート】第二回ぽかミニ文学マルシェに参加しました
2026年3月8日開催の第二回ぽかミニ文学マルシェへ、読酌文庫として参加してきました。
主催のお二方、参加された皆さま、ありがとうございました。
ぽかミニ文学マルシェは、2025年11月に第一回が開催され、小規模で温かな雰囲気の文学系イベントです。
その第二回ということで注目されており……出店申込多数のため、出店者の抽選が行われました。
残念ながら、読酌文庫は抽選落ちしていたのですが……
その後、キャンセルが発生した場合の再抽選で復活当選となり、第一回・第二回と連続での出店が叶いました!
一般来場者さんの数も前回より多く……賑わいを感じましたね!
頒布量も文学フリマ京都や文学フリマ大阪に迫るくらいでした。
出店結果は?
冒頭で申し上げたとおり、出店の結果と言いますか、頒布量はなかなか良かったです!
ご新規の読者さんも開拓できましたし、過去に購入いただいた方のリピートもありでホクホク気分。
ぽかぽかな文学イベントにふさわしい、心温まる成果でした。
持ち込み部数も過不足なく、ちょうどいい具合に出ていったと思います。
今回、とくに良く動いたなと感じたのは『花咲く頃に君想う』ですね。
これ、単巻完結してるもののページ数多いし、現状一番単価が高い作品だし、内容も好みが分かれる要素があるので動きにくいと思っているんですが……手に取ってもらえて嬉しかったです!
あぁ、動きにくい作品だと思いつつも、一生懸命書いたし、登場人物への思い入れもあるし、読まれて欲しいんですけどね!
作者なんやから当たり前やろ!
また、代表作として推している『はなり亭で会いましょう』も第1巻がそれなりに出てくれて嬉しかったです。
おかげさまで、1巻の手持ち在庫があと1冊という状態に。
(あ、架空ストア委託分はまだ在庫ありますので、よろしければこちらをご利用下さいね!)
これはちょっと、イベント参加予定にあわせて、増刷をかけないといけません!
ただ、何部刷るのか、どのタイミングで印刷するのかが悩ましいです。
まさかの乗り換えミスで到着が遅れるアクシデント
前回と同じ場所で開催されたので、道に迷うことはなかったんですけど……
今回、乗り換えを間違えて、30分ほどタイムロスしてしまいました。
なんかね……ボーッとしてたんですよね。
そんで、乗換駅でホームの向かい側に止まっていた電車に、フラッと乗っちゃったんですよね。
この手のミスは、場合によって致命的なタイムロスになりうるので、気をつけたいなと思いました。
今回も掌編小説を書き下ろす
イベント参加のたびに新刊を発行できれば良いのですが……
現状の執筆ペースだと、毎回発行は難しいんですよね。
それに、新刊がなくたって、イベントに出ることはできます。
とはいえ、目新しい要素はほしくなるもの。
その問題を解決すべく(?)最近はフリーペーパー代わりに、ポストカードサイズに収まる掌編小説を書き下ろして配布しています。
そして、今回は何と3種類書き下ろしておりまして……
1つは一般配布用。
あとの2つは出店者さん限定配布とくじ引き企画の景品に同封した限定作品にしました。
一般配布用についてはPrologueに投稿して公開中ですが、あとの2つはしばらく非公開にします。
限定作品ですのでね。
本の交換企画、ふたたび
文学フリマ京都10の時に呼びかけた、本の交換企画をぽかミニ文学マルシェでもやってみました。
イベント自体が小規模なことと、呼びかけがあまりできていなかったため、今回の交換成立は1件でしたが、お声がけいただきありがとうございました。
当日、ブースにも交換やってるよって、掲示すれば良かったんですよね。
すっかり失念していて……。反省、反省です。
国際女性デーにちなんで?
ぽかミニ文学マルシェの開催日・3月8日は「国際女性デー」でした。
なので、何かそれにちなんだ感じの企画ができないかなと思いまして……
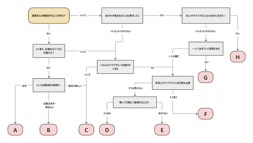
読酌文庫の小説に登場する女性キャラクターにたとえると、誰タイプかを診断できるゲームを作りました。

読酌文庫のブースに立ち止まってもらうきっかけ作りになりましたし、診断結果から作品の興味を持ってもらえることもあったので、なかなか良いアイデアだったと思います。
ちなみに答え合わせをすると
- A:重森絢子(登場作品・はなり亭で会いましょう)
- B:白夜つかさ(登場作品・両片想いの神の本)
- C:本村芳子(登場作品・何処かにこんな箱主が)
- D:クロスノワール(登場作品・両片想いの神の本)
- E:渡辺涼花(登場作品・はなり亭で会いましょう)
- F:村瀬花菜(登場作品・花咲く頃に君想う)
- G:天宮桜子(登場作品・花咲く頃に君想う)
- H:宮田彩華(登場作品・はなり亭で会いましょう)
※『両片想いの神の本』『何処かにこんな箱主が』は短編集に収録している作品
……という結果だったのですが……
突貫で作った診断ゲームだったこともあり、結果が偏ってしまったんですよね。
「F:村瀬花菜」の診断結果に行き着く方が多く……
みなさん、ライフプランには打算や妥協も必要とお考えなのですね。
「B:白夜つかさ」「C:本村芳子」という結果の方もわりといました。
一方「G:天宮桜子」と「H:宮田彩華」を引き当てる方は出てきませんでした。
いや、このタイプに行き着く人は居ないかもって、予想はしてたんですけど。
もうちょっと分岐の仕方を考えたり、設問を見直したりして、バランス良くばらけるようにしたかったですね。
次回、似たようなゲーム企画をやるのであれば、改善したい点です。
くじ引き企画の景品提供
ぽかミニ文学マルシェでは、いろんなブースを回って買い物をしてきた件数に応じてくじを引ける企画があります。
そして、くじ引きの景品も出店者が提供するシステムになっておりまして、くじを引いたら景品受け取りのために該当する出店者のところを訪問することになります。
そこでコミュニケーション機会があるというのが、このイベントの面白いところでもあります。
読酌文庫も前回に続いて景品提供しました。
ただ、今回は景品に適したものを調達できなくて、2点しか用意できなかったのは少々心残り。
また次回、参加することがあればもっといろいろ提供できるよう、仕入れておきたいですね。
今回、読酌文庫から提供した景品は、特殊紙の詰め合わせ+めぐりズム+限定の掌編小説のセットを2点。
紙のアウトレットというか、詰め合わせセットみたいなのを先日衝動買いしてしまい、変わった紙がいろいろ手元にあったので、いくつかセレクトして詰めました。
全体を通して
今回も前回と同じく、のんびりまったり楽しめる、小規模らしい良さがあったなと思います。
なにより、前回を上回る一般来場者を記録していて、すごく賑わいが感じられました。
それもあって、自分のところに来てくださる方も多かったですし、作品を手に取ってもらえる機会にも恵まれました。
ぽかミニ文学マルシェは第三回の開催も考えておられるようなので、今後の動向は注目ですね!
出店者として自分の作品を頒布する傍ら、お買い物も楽しんだんですけど、今回は懐事情と積ん読量の関係で、ちょっと控えめにしました。
あれもこれも、気になる作品は他にもいっぱいあったんですけど、断腸の思いで見送りました。
(でも、次の買う機会があるかどうかわからないのが同人誌なんだよな)
個人的には反省点も色々あるのですが概ね満足できる1日でしたし、主催者さんたちのお人柄やお心遣いが大変良く、今後も続いて欲しいイベントです。
また、このイベントから派生して、違うコンセプトの小規模イベントを立ち上げる方が出てくるかもしれません。
で、第三回の開催も検討されているようなんですが、読酌文庫としては次回開催の折には出店を見送ろうと考えています。
第一回・第二回と続けて出店できましたし、今回は抽選が発生するほど注目されていたので、次回も出店申込は増えるんじゃないかなと。
もちろん、貪欲に出店しにいくのもやり方の1つですし、それは各々のスタンスで判断すれば良いのです。
が、読酌文庫は一回休みにして、一般参加の立場でイベントを見に行ってもいいのかなと考えています。
そうすることで、落ち着いて欲しい作品を吟味できるかもしれないですし。
オマケ:増刷と在庫問題
とうとう『はなり亭で会いましょう』の1巻を増刷するときがやってきました!
しかし、悩ましいのは部数と増刷するタイミング……
ドーンと、1度に多く印刷したほうが単価は下がるわけですが、その分まとまった支払いと在庫の置き場所問題が発生します。
……ホント、在庫の置き場所がね……もうあんまし、ないんですよ。
2巻・3巻の手持ち在庫が結構多く、でもこいつら1巻が出ないことには出ていかないんで、なかなか減らないんです。
だから、1巻を大量に増刷してしまうと、もう置き場所がパンパンで、新タイトルを発行するときに在庫を置く場所がなくなる恐れがある状態。
部屋の不用品を処分して、場所を作らないといけないのかなぁ……。
そして、増刷のタイミングなのですが、今後印刷代も上がる可能性があるでしょうから、やるなら早めがいいのかなと悩み中。
参加が決まっている委託イベント「お目が高い2」には『はなり亭で会いましょう』を委託する予定はないので……
現状参加が確定している、9月の文学フリマ大阪14までには絶対増刷しなきゃいけないのですが……
その前に何かイベント参加の予定を増やすかもしれないし……
悩んでいる間に、あっちもこっちも印刷代が値上がりしたらどうしようと、おびえております。
広告

















ディスカッション
コメント一覧
まだ、コメントがありません